在今年4月16日收到证监会立案通知书后,东吴证券行政处罚事先告知书也正式下发。

11月8日晚,东吴证券发布公告,根据证监会2024年4月16日下发的《立案告知书》,因公司涉嫌国美通讯、紫鑫药业非公开发行股票保荐业务未勤勉尽责,证监会于4月8日决定对其立案。在此次收到的《行政处罚事先告知书》中,证监会经过调查拟依法作出行政处罚。
从两单非公开发行股票项目来看,东吴证券在出具的相关文件中均存在虚假记载的违规情形,但监管根据两单定增项目的违规情形以及收入所得,罚款数额有所不同。两单项目合计来算,东吴证券及相关人员共计被没收业务收入金额为772.84万元,合计罚款数额为733.6万元。
此外,东吴证券还被证监会采取责令改正,给予警告。公司4位相关人员也全被处以罚款及给予警告的监管措施。
值得注意的是,国美通讯与紫鑫药业近年来持续陷入亏损,并于2023年5月5日一同被实施其他风险警示,且紫鑫药业在2023年8月4日被深交所摘牌。从处罚书来看,各项目又分别存在哪些违规情形?
国美通讯及相关负责人受到多轮处罚
国美通讯作为本次《行政处罚事先告知书》披露的第一单项目,是由东吴证券在2020年为公司非公开股票发行提供保荐承销服务,定增累计发行3285万股股票,募资1.66亿元。张琦、王新为签字保荐代表人。
国美通讯是一家由国美创始人黄光裕实控的公司,主营业务为移动终端产品的研发、制造、销售,于2021年3月19日收到证监会下发定增项目核准批复。
在今年证监会对东吴证券下发《立案告知书》的同日,国美通讯也收到证监会出具的《行政处罚及市场禁入事先告知书》,届时已先对公司及5名高管作出了行政处罚,公司被处以2156万元罚款,对5位高管共计罚款1240万元。
本次告知书显示,东吴证券为公司2020年定增项目提供保荐承销时,在执业过程中未勤勉尽责,未审慎核查发行募集文件的真实性、准确性,出具的《发行保荐书》《非公开发行股票发行过程与认购对象合规性的报告》等文件存在虚假记载。公司两位保荐代表人张琦、王新为直接负责的主管人员。
针对国美通讯项目,监管最终决定对东吴证券采取责令改正,给予警告,并没收保荐业务收入94.34万元,处以100万元罚款;同时没收承销业务违法所得471.70万元,处以50万元罚款。合计没收收入566.04万元,并处以150万元罚款。此外,两位保荐代表人张琦、王新被给予警告外,保荐执业行为和承销执业行为都分别处以50万元、20万元罚款,共计被罚款140万元。

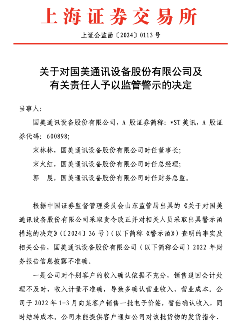
在本次告知书下发前,国美通讯实际上在10月21日公告收到上交所出具的纪律处分。公司2020年、2021年年度报告存在虚假记载,且2020年非公开发行股票构成欺诈发行。据查明的责任人范围,宋林林、宋火红、郭晨是直接负责的主管人员,且分别作为时任董事长、总经理、财务总监,在违规行为中起主要作用。方巍、董晓红是其他直接责任人员,未能勤勉尽责。
上交所对公司及上述5位时任负责人予以公开谴责,并公开认定宋林林、宋火红、郭晨10 年内不适合担任上市公司董事、监事和高级管理人员。监管要求,公司及董监高人员需对相关违规事项进行整改,并在收到决定书后一个月内提交整改报告。

此外,上交所于今年5月14日对公司及宋林林、宋火红、郭晨还予以了监管警示措施。公司及相关责任人、保荐机构及保荐代表人等一系列的处罚书相继落地,加强上市公司全链条监管,强化监管问责的指导思想被一以贯之。
紫鑫药业罚款力度更大,为413.60万元
东吴证券在罚单中保荐的第二单违规定增项目为紫鑫药业,于2014年9月4日发布非公开发行股票预案,是一家现代化制药企业。共计发行1.27亿股股份,募集资金16.00亿元。蒋序全、李
与国美通讯不同的是,紫鑫药业在更早之前,于2023年1月5日就收到证监会出具的《立案告知书》,并于4月8日收到吉林监管局下发的《行政处罚及市场禁入事先告知书》。因多项违规事项,公司被责令改正,给予警告的同时,还被罚款1000万元,对剩余15位时任高管则合计罚款2587万元。
根据此次罚单,东吴证券为紫鑫药业 2014 年非公开发行股票提供保荐服务,持续督导期至 2017 年 12 月 31 日,在保荐执业过程中未勤勉尽责,出具的《发行保荐书》《持续督导保荐工作总结报告书》等文件存在虚假记载。
针对紫鑫药业项目,监管最终决定没收东吴证券保荐业务收入206.80万元,并处以413.60万元罚款。同时对两名保荐代表人蒋序全、李佳佳给予警告,分别处以20万元、10万元罚款。
东吴证券作为两单定增项目的保荐人,无论是在保荐过程中或是在持续督导过程,皆未发现上述违规情况。且在上述两家公司的保荐总结报告中均表示,在持续督导期间,对公司的信息披露文件均进行了事前及事后审阅,并进行了核查,确保各项重大信息披露及时、准确、真实、完整,不存在虚假记载、误导性陈述或重大遗漏。这一番情形更是凸显公司需全面提升投行执业质量,履行好资本市场“看门人”的责任。
此次罚单中,东吴证券也表示,已诚恳接受处罚,并将深刻反思、汲取教训,全面加强管理、补齐工作短板,进一步强化投行业务内控机制,勤勉尽责,规范运作。强化功能性定位,更好服务资本市场稳健发展。